黄金TD出入金怎么操作?开户转账提取步骤
黄金TD出入金的流程解析在金融市场中,黄金TD(黄金延期交割)作为一种流行的投资工具,吸引了众多投资者的目光。了解黄金TD的出入金流程,对于投资者来说至关重要...
04-25 立刻查看
黄金TD出入金的流程解析在金融市场中,黄金TD(黄金延期交割)作为一种流行的投资工具,吸引了众多投资者的目光。了解黄金TD的出入金流程,对于投资者来说至关重要...
党的十九大作出了贯彻新发展理念,建设现代化经济体系的战略部署,强调“经济体制改革必须以完善产权制度和要素市场化配置为重点,实现产权有效激励、要素自由流动、价格反...
一名观众在2025年德国柏林国际消费电子展上与人形机器人握手。新华社记者张豪夫摄欧洲投资银行集团论坛日前在卢森堡举行,期间发布的《欧洲投资银行集团报告》(...
每当翻开那些厚重的《概率论与数理统计》教材,看到满篇的希腊字母、微积分公式和复杂的推导过程时,很多人的内心恐怕都会打起退堂鼓。在日常的交流中,我经常遇到一些跨行...
今年以来,法国工业巨头施耐德电气的厦门工业园正式动工,该公司还将在上海落地中国电力实验楼二期项目,进一步加大在华投入;宝马集团宣布将新增在华投资200亿元人民币...
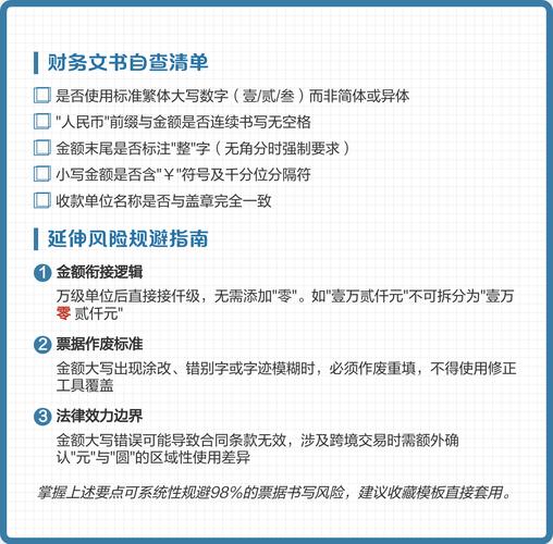
人民币的小写格式为直接数字,如代表10万。在书写人民币金额时,小写形式需加上人民币符号¥,并精确到分,如¥.00元。大写形式则需规范书写,如10万应写成人民币壹...