普通人理财门道:指数基金为何是首选,对比对冲基金经理策略
你有没有这种感觉:想理财吧,股票看不懂,期货不敢碰,债券搞不明白……满屏的专业术语,看两眼就想划走。我也是这么过来的。直到我把《指数基金投资指南》这本书喂给...
你有没有这种感觉:想理财吧,股票看不懂,期货不敢碰,债券搞不明白……满屏的专业术语,看两眼就想划走。我也是这么过来的。直到我把《指数基金投资指南》这本书喂给...
不能,2014年新股重启,伴随着新一轮发行制度的改革。相比以往,新股申购的规则发生了不少改变。对于有意打新股的投资者,首先需要弄清楚新的“玩法”。此外,在密集...
今天上午,我在查询我工商银行卡的明细账时突然发现在2月22日有一笔199元的扣款记录,而我对这笔支出没有任何印象,因为是3天前发生的事情,我断定这笔扣款有问题。...
和讯银行消息4月15日,中国银行间市场交易商协会公布了2019年第4次自律处分会议审议决定,对江苏宏图高科()技股份有限公司(下称宏图高科)及中信银行()作出...
中新网4月16日电据央行网站消息,4月15日,中国人民银行苏宁副行长陪同民政部姜力副部长一行到中国银行间市场交易商协会调研,受李礼辉会长的委托,交易商协会执行...
问:社会上有人推销原始股并称很快就能到交易所上市,请问能买吗?个人可以通过哪些合法渠道投资股票?答:近期,一些不法分子借“科创板”“创业板”“纳斯达克”等概念...
本网讯记者赵洋报道为持续提升债务融资工具存续期管理工作水平,切实强化银行间债券市场规范化管理和信用风险防控,中国银行间市场交易商协会(以下简称交易商协会)...
6月30日,中国银行间市场交易商协会(以下简称“交易商协会”)发布《关于进一步发挥银行间企业资产证券化市场功能增强服务实体经济发展质效的通知》(以下简称《通知...
股市有一句话:高位久盘必跌。A股在经过多日的高位盘整、小阴小阳走势后,上证指数今天放量大跌1.29%,跌破3400点关口,其实要说大跌,百分之一多的跌幅根本算...
A股时隔10年再破4000点10月28日上午10时15分,A股历史性的一刻诞生——上证指数盘中一度突破4000点,结束了长达十年的3000点区位横盘。这...
新股申购因为本金非常安全、以及收益相对稳定等优势,成为了众多投资者的选择。但是,新股申购想要中签也并非易事,那么,新股申购最新一览表是怎样的?2018年新股申购...
据中国之声《新闻纵横》报道,从成立之初需满足的繁琐条件,到事无巨细的年度检查,对许多企业来说,“工商”二字曾是“麻烦”的代名词。其中,企业注册登记对资金、住所等...
不管是从技术上还是安全管理上,支付宝“休克”都值得追问。新华网北京5月29日新媒体专电与日常网络消费、投资等紧密相关的支付宝,已经成为网上交易不可或缺的平台...
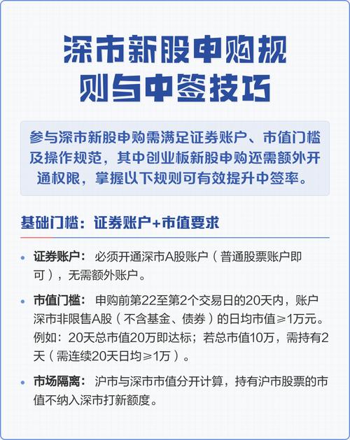
创业板打新需要深市股票市值,创业板实际上属于深市股票,在T-2日前20个交易日日均持仓深市股票市值达到1万元,就可以获得创业板新股申购额度。投资者持有创业板市值...
2026支付宝早鸟福卡活动规则1.活动时间:北京时间2026年1月27日00:00-2月2日22:00;2.用户参与活动,需升级支付宝APP版本至10.8....